******必赢国际bwin - 手机版app下载

学生活动

当前位置: 首页 >> 学生工作 >> 学生活动 >> 正文

【实践育人】必赢国际bwin,bwin手机版,win必赢app下载大学生科技创新协会顺利举办大学生职业规划大赛

发布日期:2023-12-05 作者:闭金芝 朱紫文 来源: 必赢国际bwin,bwin手机版,win必赢app下载 点击:

为增强大学生生涯规划意识和职业素养,促进大学生高质量充分就业,引导大学生更好的走进社会,并明确其人生目标。必赢国际bwin,bwin手机版,win必赢app下载于2023年11月10日至12月3日线上举行大学生职业规划大赛,本次比赛对象为必赢国际bwin,bwin手机版,win必赢app下载全体学生。

本次大赛分为两个赛道,成长赛道由本科一、二、三年级组成,就业赛道由本科三、四年级以及全体研究生组成。不同赛道的参赛选手都可以通过生涯闯关的生涯背景、专业探索、职业瞭望、兴趣揭秘等闯关任务生成我的生涯探索成长单。参赛选手们积极思考,集思广义,努力思考自己的生涯规划和职业素养,积极参加比赛。本次比赛通过以赛促学的方式引导参赛选手们树立正确成才观、就业观和择业观,不仅促进了参赛人员对个人人生规划的思考,也明确了个人未来方向的发展,职业生涯规划不仅是一份展示自我的文档,更是对未来的承诺和起点。

此次大学生职业规划大赛圆满成功,不仅让大学生确立清晰的职业发展路线,在职业探索和发展中少走弯路,还让大学生充分认识自身的价值。

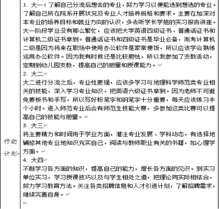
(就业赛道一等奖作品图片)

(成长赛道二等奖作品图片)

(成长赛道二等奖作品图片)

上一条:必赢国际bwin,bwin手机版,win必赢app下载学子参加2023年全国大学生测绘学科创新创业智能大赛测绘技能竞赛取得佳绩

下一条:【文化育人】必赢国际bwin,bwin手机版,win必赢app下载大学生科技创新协会成功举办校史知识竞赛